
IT之家 7 月 20 日消息,鸿蒙智行问界汽车官方今日宣布配资开户官网,问界 M9 / M8 汽车开启 7 月 OTA 升级,含分布式车载卫星通信、(问界 M9 专属)、AR-HUD 小地图开关等。

IT之家整理鸿蒙智行问界 M9 / M8 汽车 7 月 OTA 升级重点内容如下:
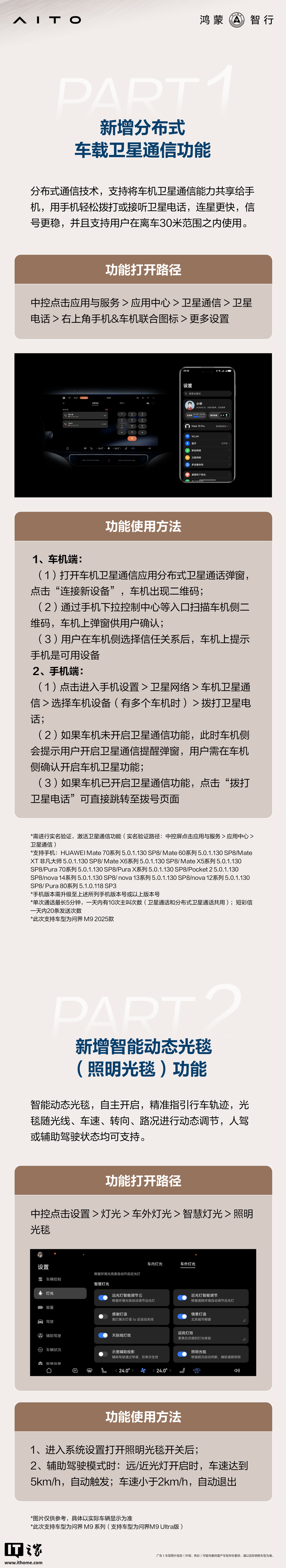
新增分布式车载卫星通信功能
分布式通信技术,支持将车机卫星通信能力共享给手机,用手机轻松拨打或接听卫星电话,连星更快,信号更稳,并且支持用户在离车 30 米范围之内使用
功能打开路径:中控点击应用与服务 > 应用中心>卫星通信>卫星电话>右上角手机 & 车机联合图标>更多设置
此次支持车型为问界 M9 2025 款
新增智能动态光毯(照明光毯)功能
智能动态光毯,自主开启,精准指引行车轨迹,光毯随光线、车速、转向、路况进行动态调节,人驾或辅助驾驶状态均可支持。
功能打开路径:中控点击设置 > 灯光 > 车外灯光 > 智慧灯光 > 照明光毯
功能使用方法:进入系统设置打开照明光毯开关后;辅助驾驶模式时:远 / 近光灯开启时,车速达到 5km/h,自动触发;车速小于 2km/h,自动退出
此次支持车型为问界 M9 系列(支持车型为问界 M9 Ultra 版)
新增城市橱窗情景灯语
情景灯语新增城市橱窗,提供更丰富的场景选择为自己城市应援,也可选择自己喜欢的城市。
功能使用方法 / 打开路径:中控点击设置>灯光>车外灯光>智慧灯光>情景灯语中选择想设置的城市橱窗情景灯语
此次支持车型为问界 M9 系列
后排控制屏新增暮夜空间功能
通过控制屏首页一键开启后排全黑模式,关闭天窗遮阳帘、阅读灯、氛围灯、车窗,隐私玻璃调到最暗、展开幕布。
功能使用方法 / 打开路径:后排控制屏首页>暮夜空间 >一键开启
此次支持车型为问界 M9 2025 款
AR-HUD 新增转向灯激活盲区影像功能
AR-HUD 新增转向灯激活影像(侧向盲区影像)
功能使用方法 / 打开路径:进入设置>显示>抬头显示>转向灯激活影像;开启转向灯激活影像开关(默认开启);在人驾状态下,打左 / 右转向灯,AR HUD 上显示相应方向的侧后盲区实时影像
此次支持车型为问界 M9 系列、M8
AR-HUD 新增小地图开关
AR-HUD 新增小地图开关,用户可以选择开启或关闭小地图
功能使用方法 / 打开路径:进入设置>显示>抬头显示>选择小地图显示开关
此次支持车型为问界 M9 系列、M8
智慧场景新增通过车辆地理位置触发控制智能家居设备功能
可根据位置自动控制家电,比如到家时,空调、净化器就自动打开;离家时,会自动关闭。除了在家附近,还能设置其他地点并触发任务。
功能使用方法 / 打开路径:首先需要在手机智慧生活 App 创建好对应的场景;车机中控设置>智慧场景>创建场景>自定义创建,在条件中可以找到“指定位置”,在任务中可以找到“家居控制”;ATO 或鸿蒙智行 App>爱车>智慧场景>自定义创建,在条件中可以找到“指定位置”,在任务中可以找到“家居控制”
此次支持车型为问界 M9 系列
车家互联新增车家告警消息互通
华为智能家居与车机互联,支持车机告警消息可实现在家中智慧屏查看,家中告警消息可支持在车机中控屏查看。
功能使用方法 / 打开路径:打开手机智慧生活 App>我的>连接三方平台>智选车>鸿蒙智行 / AITO 进行账号绑定,绑定成功后可前往家里智慧屏查看车辆告警信息。账号绑定成功后,当家里水浸、燃气、康养传感器产生告警信息可在车机中控屏查看,当车机产生告警消息可在家里智慧屏查看
需搭配 HarmonyOS 5 及以上版本设备使用、iOS 系统暂不支持该功能
此次支持车型为问界 M9 系列
新增隔空开门功能
通过手势隔空打开主副驾门,脚踢隔空打开后备箱
功能使用方法 / 打开路径:中控点击设置 > 车辆控制 > 体感控制 > 点击开启
此次支持车型为问界 M8配资开户官网(隔空开门功能包括隔空开启后备箱以及隔空开启主副驾车门)
新增车载悬浮窗
开启后,后排投影幕布将悬停至 1/4 位置,可实时显示导航、音乐、时间、天气等信息;支持基础主题和 MUMU 主题;支持迎宾功能,可个性化设定背景问候语和字体。
功能使用方法 / 打开路径:中控屏右上角点击选择悬浮功能;遥控器与车机端进行蓝牙配对连接之后>长按电源键,可控制幕布悬停
主题切换 / 迎宾功能:设置>显示>车载悬浮窗>选择对应设置
此次支持车型为问界 M8





广告声明:文内含有的对外跳转链接(包括不限于超链接、二维码、口令等形式),用于传递更多信息,节省甄选时间,结果仅供参考,IT之家所有文章均包含本声明。
]article_adlist-->
声明:新浪网独家稿件,未经授权禁止转载。 -->
优配配资提示:文章来自网络,不代表本站观点。